用声音做体检:声阻抗测试方案解析
在声学设计和噪声控制中,材料的声阻抗特性是决定声音“听起来如何”的关键因素。通过测试吸收系数、反射系数、比声阻抗和声导纳等参数,我们不仅可以量化材料对声音的吸收和反射能力,还能评估其在实际应用中的表现,比如房间混响时间、设备噪声控制效果以及汽车、家电等产品的声学舒适性。精准的声阻抗测试,可以帮助工程师在材料选择、结构优化和声学仿真中做到“有据可依”,大幅减少试错成本,让声学设计从经验驱动走向数据驱动。
在众多声阻抗测试方法中,传递函数法因其测量快捷、精度高、适用频率范围宽而被广泛采用。通过在阻抗管中布置两只麦克风,利用声压传递函数就可以反推出材料的吸收系数、反射系数及比声阻抗等参数,无需复杂的声源校准,也不必对声场做过多理想化假设。与传统驻波比法相比,传递函数法对操作人员经验依赖更小,低频测量更稳定,还便于实现自动化测试和结果后处理,非常适合科研开发、材料筛选以及企业批量质检等场景。
CRYSOUND提供了一套完整的声阻抗测试方案。以CRY6151B采集卡为基础,结合自研算法和测试软件与阻抗管硬件系统,实现从设备校准、数据采集到参数计算、报告生成的一体化流程。

在硬件配置上,我们采用了专为声阻抗测试优化的测量链路:前端使用两根 1/4 英寸压力场测量传声器 CRY342,在保证频率范围宽、动态范围宽的同时,能够在高声压级条件下保持良好的线性和稳定性,非常适合阻抗管内大声压场环境下的精确测量;后端搭配 CRY6151B 采集卡 进行信号采集与输出控制,其底噪低、输出稳定、接口和操作逻辑简洁。

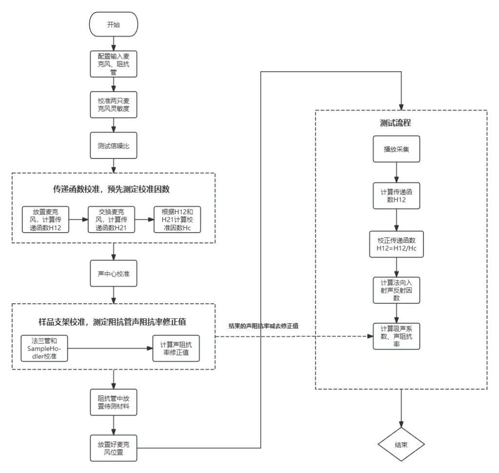
在软件系统方面,我们提供了一套从校准-测量-分析-报告的完整流程,尽量把声阻抗测试中繁琐又关键的步骤“做细做好,又让用户少操心”。在测试前,软件首先引导完成输入输出校准,确保声源输出与采集通道的增益、相位都处于受控状态;随后进行信噪比检查,自动评估当前测试环境与硬件配置是否满足有效测量条件,避免在低信噪比下浪费时间。针对传递函数法的特点,软件集成了传递函数校准与双传声器声中心距离校准模块:通过专门的校准工步,自动修正通道间幅相误差以及麦克风声中心位置偏差,从源头降低高频波动和计算误差。同时,还支持法兰管校准,对法兰连接处的泄漏与几何误差进行补偿,使阻抗管在接近实际使用工况的前提下,依然能得到可靠的吸收系数与声阻抗结果。整个流程均符合
GB/T 18696.2-2002中的要求。

在实际测量阶段,软件支持多种激励方式,包括随机噪声、伪随机噪声,适合宽频段快速扫描;以及单频信号,方便细致地寻找共振频率,分析阻抗与声速的关系,适用于材料机理研究或精细调试。测试完成后,数据支持多种频带形式显示,并可在同一界面对比不同样品或不同工况下的曲线。用户不仅可以查看吸收系数、反射系数、比声阻抗等核心参数曲线,还能自动生成包含测量条件、结果曲线的测试报告,大幅提升声阻抗测试的效率与规范性。
综合来看,声阻抗测试既是理解材料声学特性的“放大镜”,也是把声学设计落到工程现实中的“尺子”。借助优化设计的硬件链路(CRY342 传声器 + CRY6151B 采集卡)以及集成校准、测量与报告的一体化软件平台,我们希望让声阻抗测试这件原本专业、复杂的事情变得可控、可视、可复制,真正服务于企业的产品研发、品质管控和声学体验提升。